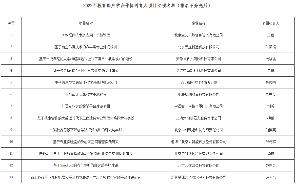
近日,教育部高等教育司发布了《关于2022年第二批产学合作协同育人项目立项名单的通知》(教高司函〔2023〕1号)。学校2022年教育部产学合作协同育人项目立项数共达13项,其中我院获批1项项目。
近年来,学校持续推进校企合作协同育人平台建设和项目申报组织工作,项目获批数量逐年增加。2022年学校共申报32项,13个项目获批立项,其中“新工科、新医科、新农科、新文科建设”项目2项、“教学内容与课程体系改革”项目1项、“师资培训”项目3项、“实践条件和实践基地建设”项目6项、“创新创业教育改革”项目1项,体现了学校产教融合、校企合作协同育人模式取得的突出成效,彰显了学校产学合作协同育人领域的良好发展态势。

下一步,学校将继续秉承“地方性、应用型、国际化”的办学定位,推进“产教融合、协同育人”,推动人才培养模式和机制创新,促进高校教育链、人才孵化链与产业成长链、创新创业链的有机衔接,着力培养适应社会多方位发展所需要的高素质应用型人才。